行业知识

风机变频器类故障典型案例分析

2022-04-16 10:33:16 kwzk科威自控

风机变频器类故障典型案例分析


20号机组变频器错误


一、故障发生时间:


    1.2022年3月3日晚9时左右,20号风机报电网掉电,检修班组开具工作票后前往20号风机现场。


二、处理过程


1. 现场查看:箱变低压侧跳闸,箱变智能控制器按钮弹出,检查跌落保险无异常,高压室内无异常,风机变频器部分未见异常,查看箱变智能控制器报过载,复位后将风机打至手动停机状态(风机之前频报力矩与功率不匹配),此时为22:30计划明日进行处理。


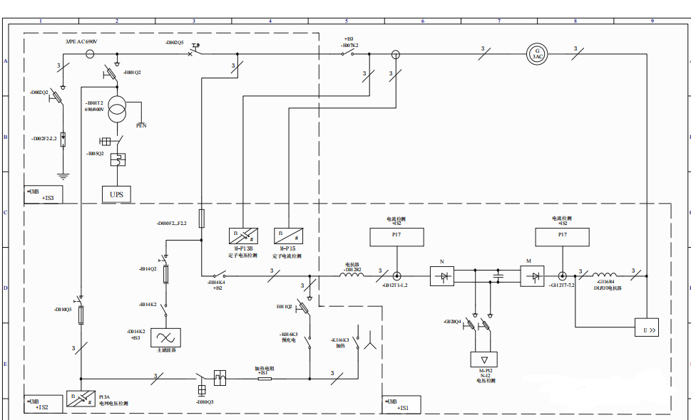
2. 检查箱变智能控制器保护定值参数正常,进行风机检查工作,测量发电机定转子绕组绝缘、定转子导电轨绝缘均正常,测量机舱至变频器X9.1通讯线正常,更换M9模块后故障未消除。


3. 检查变频器(现象:风机在启动过程中功率在跳变至最高1900多)启动约1分钟左右变频器报故障,电脑连接变频器后台发现报功率偏大,(更换过保险及模块机侧C相)因报力矩与功率不匹配问题,所以更换了控制板及检测板但故障未消除,进行变频器录波此时发现转子侧C相波形异常,怀疑C相电流互感器损坏或互感器接线损坏,更换电流互感器接线后,故障消除。

图片关键词

7号机组变频器错误


一、故障发生时间:


    1.2022年3月3日上午10时左右,7号风机报变频器错误,检修班组开具工作票后前往风机现场。


二、处理过程


1. 查看控制柜内I/O扩展板报F33,网侧未准备好,通过检查发现柜内3个500A保险损坏,机侧B相IGBT损坏,箱变断电进行重新更换。


2. 恢复运行时现象:风机在自检过程中未通过,(启动风机,进行母线预充电K016K3吸合,当转速达到一定值后进行二次充电,此时主接触器E014K4吸合,同时风扇吸合,进行自检,自检未通过,风机报故障停机),发现此时故障未消除,控制柜内I/O扩展板报F43,Crowbar测试超时,(网侧或者转子侧存在故障或运行模式选择错误),怀疑Crowbar未接收到检测,或无电压检测,更换Crowbar后故障未消除;判定模块整定有问题,更换A相IGBT模块后故障依旧未消除。


3. 电脑连接变频器后台,发现报故障时为母线预充电超时,手动测量K016K3上端口电压为690V,当预充电时下端口电压持续上升至330左右不动,判定模块整定有问题或母排存在异常,更换网侧A相IGBT模块后,变频器自检通过,E014K4吸合,风机正常运行。

图片关键词

53#变频器错误


一、故障发生时间:


1. 2022年01月31日21时左右,53#风机报变频器脱网,检修班组开具工作票后前往风机现场。


二、处理过程:


1.I/O扩展板报F33(网侧未准备好)电脑录出IGBT过流,检查发现三个500A保险弹出,控制柜机侧B相IGBT有炸坏痕迹,由于时间过晚,决定明日更换器件。


2. 次日恢复现场记录:更换机侧B相IGBT时发现直流母排机侧B相触点和母排上一个电容出现黑糊痕迹以及机侧B相IGBT到检测板的连接线烧毁,决定更换直流母排和机侧B相IGBT以及连接线,更换完毕后对风机进行自检测试并通过,于是启机并网发电五六分钟后主控再次报变频器脱网。


3. 次日驱车抵达机位电脑故障依然录出F33(网侧未准备好)以及IGBT过流并发现三个500A保险弹出直流母排机侧B相附近的一个电容有黑糊的痕迹,决定查看发电机以及定转子电缆的绝缘情况,经测量并未发现有异常(绝缘正常),决定再次检查机侧三相IGBT,发现机侧C相靠近直流母排侧电容有烧毁痕迹(不拆下来看不见、并不明显)再次更换机侧C相IGBT,进行机组变频器自检通过,风机正常运行。kwzk科威自控




首页
产品
新闻
联系